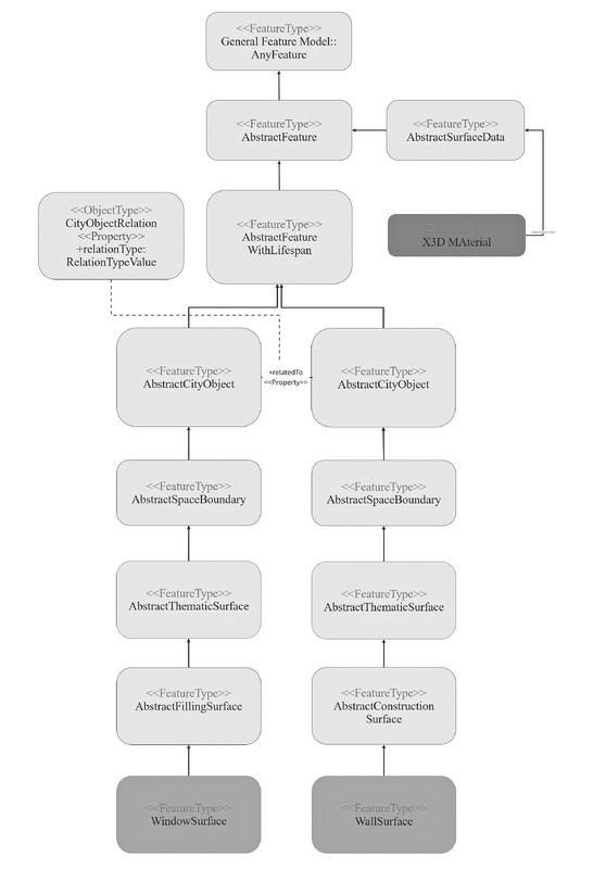
CityGML extract, example of a wall and the connected window surface
Part of BIM and GIS integration: planning a digital approach to archaeological site management
Position: 1198 (8 views)
Part of BIM and GIS integration: planning a digital approach to archaeological site management
Position: 1198 (8 views)