Academic Article
Lo studio di siti archeologici di alta quota: metodologia e risultati del modello predittivo in ambiente GIS applicato nelle Valli di Lanzo (Piemonte, Italia)
- Title
- ita Lo studio di siti archeologici di alta quota: metodologia e risultati del modello predittivo in ambiente GIS applicato nelle Valli di Lanzo (Piemonte, Italia)
- Author(s)
- Sandro CaracausiSee all items with this value
- Sara DaffaraSee all items with this value
- Gabriele L.F. BerrutiSee all items with this value
- Eugenio GaroglioSee all items with this value
- Marta ArzarelloSee all items with this value
- Francesco Rubat BorelSee all items with this value
- Is Part Of
-
Archeologia e Calcolatori 34.1
- Modeling the Landscape. From Prediction to Postdiction. Proceedings of the International Session at 7th Landscape Archaerology Conference (Iași, 10-15 September 2022)
- Abstract
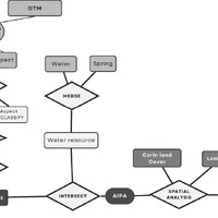
- eng The aims of TPAA Project (Traces Prehistoric in the Alpine Environment) are the research, promotion and protection of the archaeological heritage in the Lanzo Valleys in Graian Alps, Western Alps (Turin, Piedmont, Northwest Italy). This paper illustrates the GIS predictive model results for the identification of archaeological sites in Lanzo Valleys and the 2019-2020 field survey. The archaeological data stem from occasional findings or traces of rock art. The aim of the GIS predictive model is to identify Potential Archaeological areas for the presence of archaeological sites and to hypothesize any reconstruction of human frequentation dynamics in Western Alps. Predictive GIS model has been elaborated through the interpolation and interpretation of the different environmental and archaeological data available. In the GIS predictive model, criteria such as the geomorphology, distance to water resources, aspect, slope and the use of land were considered. Also, the methodology is an evolution of the one that has already been successfully employed in the Sessera Valley. The results of the GIS model are compared with archaeological data collected during field surveys in the Potential Archaeological areas.
- Pages
- 247-256
- Language
- ita
- Identifier
- https://doi.org/10.19282/ac.34.1.2023.27
- Rights
- CC BY-NC-ND 4.0
Export
Position: 8285 (5 views)



