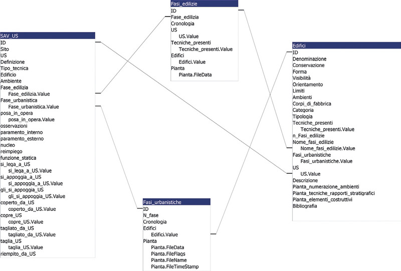
Schema delle relazioni dirette del DB MS Access realizzato per la registrazione dei dati (R. Pansini, UNISI).

Part of Rilievo, documentazione e ricostruzione di un centro monumentale con fotogrammetria e modellazione tridimensionali: il caso della città romana di Sala

Position: 2930 (6 views)