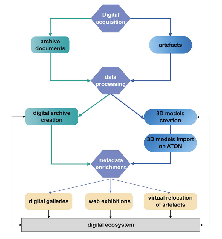
Pipeline for the implementation of legacy data into project digital ecosystem

Part of Digital strategies for enhancing cultural heritage: the Villa del Casale of Piazza Armerina Project, from legacy data to digital ecosystem

Position: 2882 (10 views)