Image

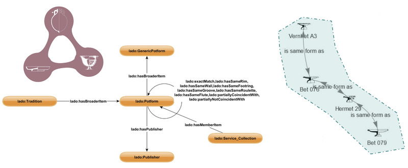
Excerpt of the Ceramic Typologies Ontology (CeraTyOnt) (F. Thiery, A.W. Mees)

Part of Sharing Linked Open Data with domain-specific data-driven community hubs – archaeology.link in NFDI4Objects

Position: 3139 (4 views)