Image

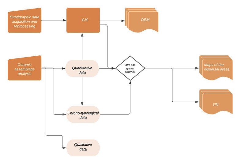
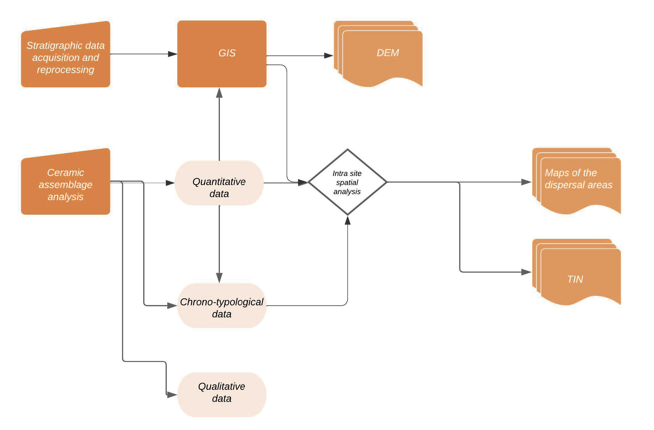
Workflow of the analytical approaches (elab. by T. Tescione)

Part of Analytical approaches and digital methods in alluvial archaeology: the ‘Ancient Shipyard’ of Pisa-San Rossore as a case study

Position: 6992 (4 views)