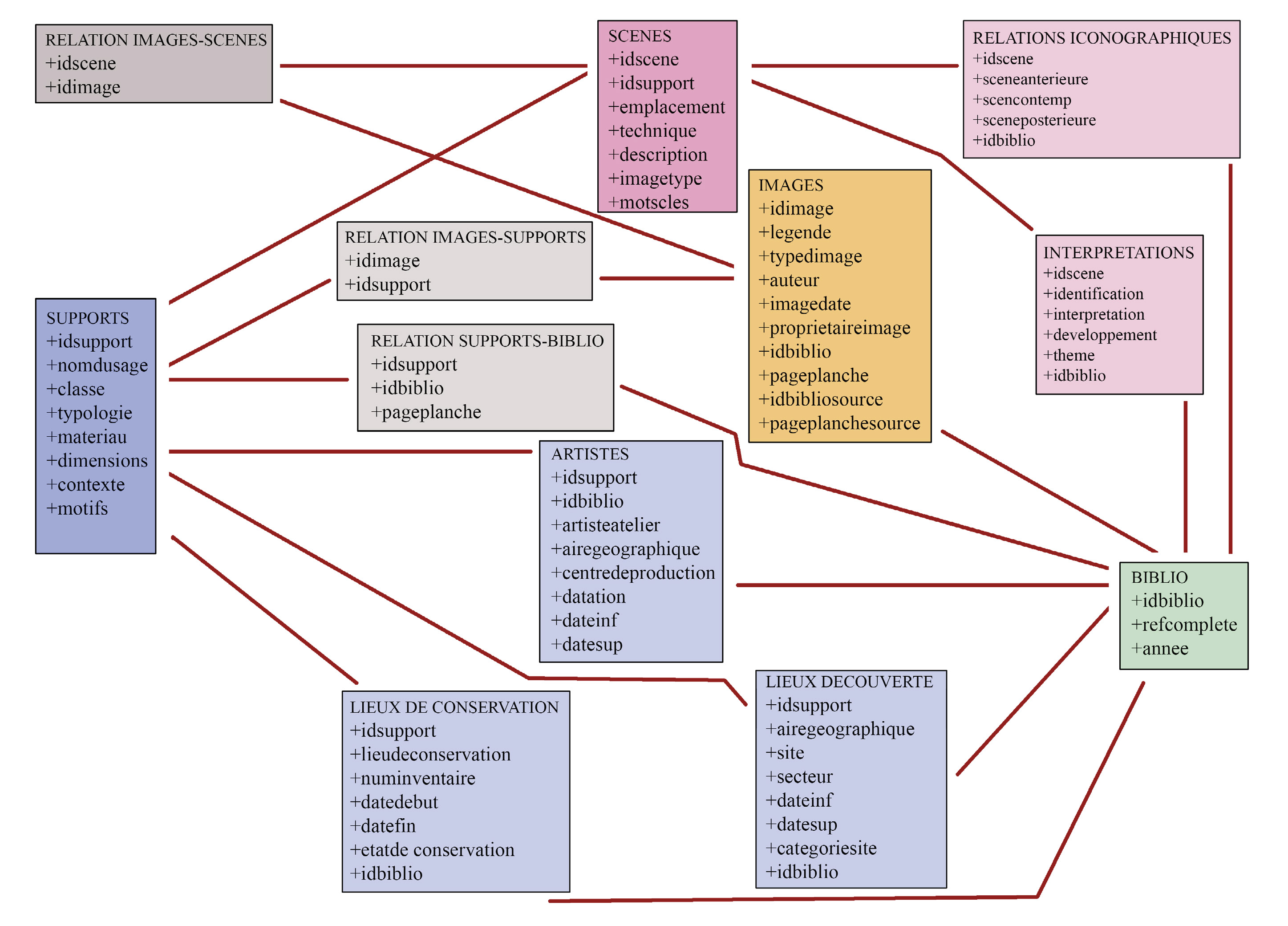
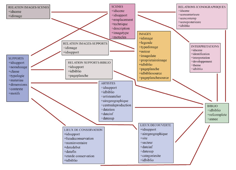
ICAR database architecture (Sylvain Mottet and François Ory)
Part of 3D/4D visualisation for documenting and editing images of pre-roman Italy: the ICAR database
Position: 3007 (8 views)
Part of 3D/4D visualisation for documenting and editing images of pre-roman Italy: the ICAR database
Position: 3007 (8 views)