Academic Article
BIM and GIS integration: planning a digital approach to archaeological site management
- Title
- BIM and GIS integration: planning a digital approach to archaeological site management
- Creator(s)
- Olga RosignoliSee all items with this value
- Luigi FregoneseSee all items with this value
- Giovanni AngrisaniSee all items with this value
- Valeria CeraSee all items with this value
- Simona ScandurraSee all items with this value
- Dora D'AuriaSee all items with this value
- Angela BoscoSee all items with this value
- Date
- 2025
- Is Part Of
-
Archeologia e Calcolatori
- Volume
- 36
- Issue
- 1
- Pages
- 171-190
- Language
- eng
- Abstract
- The Pompeii Archaeological Park is an exceptional example of archaeology where architectural features have been almost totally preserved, in the context of an archaeological excavation. Because of this unique site, a digital management tool constructed upon the planned conservation needs, requires both the features of a BIM (Building Information Modelling) and a GIS (Geographic Information System). This article presents the first steps taken towards the design of such system, where the latest research in the integration of the two technological domains takes into consideration the requirements from the archeologists that will use the system. In particular, semantic mappings between entity classes are explained: the data schemas compared are the open format standards for BIM and GIS, namely IFC and CityGML, against a dedicated taxonomy created specifically for this research on the features of Vesuvian architecture.
- Tag
- Survey and excavations
- Zotero References Collection
- https://www.zotero.org/groups/5293298/bidiar/collections/W7VU663H
- Cites
- Archaeological 3D GIS
- Dictionnaire méthodique de l'architecture grecque et romaine
- Operative tools for BIM in archaeology: libraries of archaeological parametric IFC objects
- Integration of HBIM and 3D GIS for Digital Heritage Modelling
- IFC Classification for FOSS HBIM: Open Issues and a Schema Proposal for Cultural Heritage Assets
- buildingSMART International Standards Server
- Trends in BIM and GIS standardization. Report from the joint ISO/TC59/SC13-ISO/TC211 WG: GIS-BIM
- HBIM-GIS integration: From IFC to CityGML standard for damaged Cultural Heritage in a multiscale 3D GIS
- CityGML for Architectural Heritage
- Analysis and comparison of open and non-open spatial formats for archaeological research
- A multi-scale BIM/GIS framework for railways asset management
- Efficient visualization of the geometric information of CityGML: Application for the documentation of built heritage
- Representing and exchanging 3D city models with CityGML
- Integration of BIM and GIS: The development of the CityGML GeoBIM extension
- BIM and GIS integration: Lessons learned from multiple case
- Practical examples on BIM-GIS integration based on semantic web triplestores
- CityGML in the integration of BIM and the GIS: Challenges and opportunities
- BIM-CITYGML data integration for modern urban challenges
Linked resources
A multi-scale BIM/GIS framework for railways asset management
Academic Article
Analysis and comparison of open and non-open spatial formats for archaeological research
conference paper
BIM and GIS integration: Lessons learned from multiple case
conference paper
BIM-CITYGML data integration for modern urban challenges
Academic Article
CityGML for Architectural Heritage
Book Section
Efficient visualization of the geometric information of CityGML: Application for the documentation of built heritage
Book Section
HBIM-GIS integration: From IFC to CityGML standard for damaged Cultural Heritage in a multiscale 3D GIS
Academic Article
IFC Classification for FOSS HBIM: Open Issues and a Schema Proposal for Cultural Heritage Assets
Academic Article
Integration of HBIM and 3D GIS for Digital Heritage Modelling
conference paper
Export
- Media
-
LODs in cityGML, reprised from (OGC 2021) -
Examples of analysed objects: a wall, a quoin and a door opening -
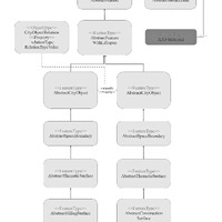
IFC synthetic scheme tree diagram -
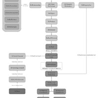
IFC mapping extract: ‘wall’ entity (‘opera vittata mista’) in relation with the ‘door’ entity -
CityGML synthetic scheme tree diagram -
CityGML extract, example of a wall and the connected window surface -
Wall representation in IFC -
Wall representation in CityGML -
Final results of the analysis
Position: 813 (29 views)