Academic Article
Digital strategies for enhancing cultural heritage: the Villa del Casale of Piazza Armerina Project, from legacy data to digital ecosystem
- Title
- Digital strategies for enhancing cultural heritage: the Villa del Casale of Piazza Armerina Project, from legacy data to digital ecosystem
- Creator(s)
- Giulia MarsiliSee all items with this value
- Date
- 2024
- Is Part Of
-
Archeologia e Calcolatori
- Volume
- 35
- Issue
- 2
- Pages
- 445-454
- Language
- eng
- Rights
- CC BY-NC-ND 4.0
- Abstract
- The paper highlights the crucial role of legacy data in reconstructing archaeological sites and historical landscapes, emphasizing the need for digitization to safeguard and democratize access to heritage. Focused strategies for digital acquisition are essential, particularly in regions like Sicily with diverse cultural heritage facing challenges of preservation in the digital age. The project ‘Digital strategies for enhancing cultural heritage: the Villa del Casale of Piazza Armerina, from the late antique building site to the Museum Collection’ exemplifies this approach. Its foundation, aiming to bridge the gap between the Palazzo Trigona Museum and Villa del Casale through a web-based digital ecosystem, is firstly presented here. By adopting a multidisciplinary methodology, the project aims to gather scattered legacy data, advance scientific understanding, and develops precise datasets through historical research and digitization. The resulting digital ecosystem will feature immersive experiences and educational opportunities, enhancing accessibility and interoperability of digital contents. By integrating 3D artifact galleries with virtual models and legacy data, the project seeks to reveal the full potential of Villa del Casale cultural heritage, promoting appreciation and understanding for future generations.
- Zotero References Collection
- https://www.zotero.org/groups/5293298/bidiar/collections/YJ7RBGSR
- Cites
- Bridging Digital Approaches and Legacy in Archaeology
- In Ersilia's Footsteps: Toward an Interactive WebGL Application for Exploring the Villa Romana del Casale at Piazza Armerina, Sicily
- Research and technological innovation for the knowledge, conservation and valorization of cultural heritage in sicily
- Participatory Storytelling, 3D Digital Imaging and Museum Studies: A case study from Sicily
- For a consciuos fruition of the cultural heritage of ancient Noto (Sicily). Efian project as opportunity for valorisation
- ATON: An Open-Source Framework for Creating Immersive, Collaborative and Liquid Web-Apps for Cultural Heritage
- Dealing with Legacy Data - An introduction
- Scavi, scoperte e restauri di monumenti antichi in Sicilia nel quinquennio 1931-1935
- Archaeogaming and the Re-Use of Digital Archaeological Materials: Generating Serious Games for the Villas of Roman Sicily
- Integrated Technologies for Indirect Documentation, Conservation and Engagement of the Roman Mosaics of Piazza Armerina (Enna, Italy)
- La Villa Romana di Piazza Armerina Palazzo Erculio
- Piazza Armerina. Dalla villa al parco. Studi e ricerche sulla villa romana del casale e sul fiume Gela
- Piazza Armerina Villa Del Casale: Scavi E Studi Nel Decennio 2004-2014
- Legacy Data e Sistemi Informativi Geografici: proposta di progetto GIS sui dati d’archivio degli scavi Gentili nella Villa del Casale di Piazza Armerina (EN),
- L’insediamento medievale: la documentazione degli scavi precedenti
- Old excavation data. What can we do?. An introduction
- A Proposal for a FAIR Management of 3D Data in Cultural Heritage: The Aldrovandi Digital Twin Case
- Saving temporary exhibitions in virtual environments: The Digital Renaissance of Ulisse Aldrovandi – Acquisition and digitisation of cultural heritage objects
- Geophysical investigation at “Villa del Casale” Piazza Armerina (EN).
- La visibilità sul web del patrimonio culturale siciliano. Criticità e prospettive attraverso un survey on-line,
- Piazza Armerina. L’area nord dell’insediamento medievale presso la Villa del Casale. Indagini archeologiche 2013-2014
Export
- Media
-
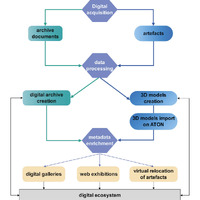
Drone photo of the Villa del Casale archaeological site (photo C. Lamanna) -
Pipeline for the implementation of legacy data into project digital ecosystem -
3D model of the frigidarium of Villa del Casale on iDEX Sketchfab collection (© D. Tanasi, https://skfb.ly/oA6ou) -
Villa del Casale legacy data in GIS environment: a) distribution of georeferenced and non-georeferenced items from Gentili’s excavations; b) graded colored map according to the number of unearthed artefacts (after Pizzi 2023) -
Thematic map illustrating the chronology of Gentili’s excavations (after Pizzi 2023) -
Local attendant’s telegram to G.V. Gentili announcing the discovery of a marble statue, dating 1952 (Courtesy of Soprintendenza per i Beni Culturali e Ambientali di Siracusa) -
First pages of the excavation diary likely attributable to G. Cultrera’s works, dating 1935 (Courtesy of Soprintendenza per i Beni Culturali e Ambientali di Siracusa)
Position: 4409 (13 views)